Product Summary
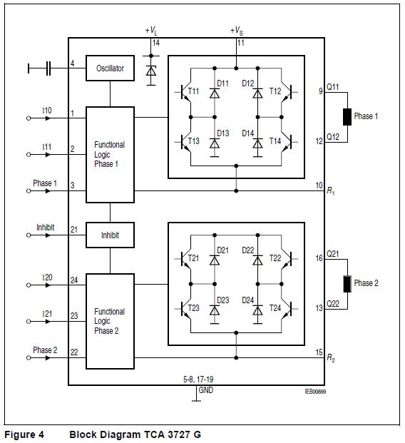
The TCA3727G is a bipolar, monolithic IC for driving bipolar stepper motors, DC motors and other inductive loads that operate on constant current. The control logic and power output stages of TCA3727G are integrated on a single chip which permits switched current control of motors with 0.75 A per phase at operating voltages up to 50 V.
Parametrics
TCA3727G absolute maximum ratings: (1)Supply voltage: 0 to 52 V; (2)Logic supply voltage: 0 to 6.5 V; (3)Z-current of VL: 50 mA; (4)Output current: -1 to 1 A; (5)Ground current: -2 to 2 A; (6)Logic inputs: -6 to VL + 0.3 V; (7)R1, R2, oscillator input voltage: -0.3 to VL + 0.3 V; (8)Junction temperature: 125 to 150 ℃; (9)Storage temperature: -50 to 125 ℃.
Features
TCA3727G features: (1)2×0.75 amp. / 50 V outputs; (2)Integrated driver, control logic and current control (chopper); (3)Fast free-wheeling diodes; (4)Max. supply voltage 52 V; (5)Outputs free of crossover current; (6)Offset-phase turn-ON of output stages; (7)Z-diode for logic supply; (8)Low standby-current drain; (9)Full, half, quarter, mini step.
Diagrams

| Image | Part No | Mfg | Description | ![]() |
Pricing (USD) |
Quantity | ||||||||||||
|---|---|---|---|---|---|---|---|---|---|---|---|---|---|---|---|---|---|---|
![]() |
![]() TCA3727G |
![]() Infineon Technologies |
![]() Motor / Motion / Ignition Controllers & Drivers BODY BRIDGES |
![]() Data Sheet |
![]()
|
|
||||||||||||
| Image | Part No | Mfg | Description | ![]() |
Pricing (USD) |
Quantity | ||||||||||||
![]() |
![]() TCA332 |
![]() Other |
![]() |
![]() Data Sheet |
![]() Negotiable |
|
||||||||||||
![]() |
![]() TCA3385 |
![]() Other |
![]() |
![]() Data Sheet |
![]() Negotiable |
|
||||||||||||
![]() |
![]() TCA3727 |
![]() Infineon Technologies |
![]() Motor / Motion / Ignition Controllers & Drivers Stepper Motor Driver 5.0 - 50 V |
![]() Data Sheet |
![]()
|
|
||||||||||||
![]() |
![]() TCA3727G |
![]() Infineon Technologies |
![]() Motor / Motion / Ignition Controllers & Drivers BODY BRIDGES |
![]() Data Sheet |
![]()
|
|
||||||||||||
![]() |
![]() TCA365B |
![]() Other |
![]() |
![]() Data Sheet |
![]() Negotiable |
|
||||||||||||
![]() |
![]() TCA345A |
![]() Other |
![]() |
![]() Data Sheet |
![]() Negotiable |
|
||||||||||||
(China (Mainland))










