Product Summary
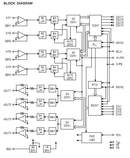
The M7705-01 is a four-channel CODEC CMOS IC for voice signals ranging from 300 to 3400 Hz. The M7705-01 contains filters for A/D and D/A conversion. Designed especially for a single-power supply and low-power applications, the M7705-01 contains four-channel A/D and D/A converters in a single chip and achieve a reduced footprint and a reduced number of external components. The M7705-01 is suited for digital telephone terminals, digital PABXs, and push-button phones.
Parametrics
M7705-01 absolute maximum ratings: (1)Power Supply Voltage, VDD: 0 to 7.0V; (2)Analog Input Voltage, VAIN: -0.3 to VDD+0.3V; (3)Digital Input Voltage, VDIN: -0.3 to VDD+0.3V; (4)Storage Temperature, TSTG: -55 to 150℃.
Features
M7705-01 features: (1)Single power supply: +5 V; (2)Power consumption: Operating mode: 70 mW Typ. 140 mW Max; Power-saving mode: 14 mW Typ. 32 mW Max; Power-down mode: 0.05 mW Typ. 0.3 mW Max; (3)Conforms to ITU-T Companding law: m/A-law pin-selectable; (4)Built-in PLL eliminates a master clock; (5)The PCM interface can be switched between 4 channel serial/parallel; (6)Transmission clock: 64/128/256/512/1024/2048 kHz 96/192/384/768/1536/1544 kHz (During 4 channel serial mode, the 64, 96, 128, and 192 kHz clocks are disabled); (7)Transmit gain adjustable for each channel; (8)Built-in reference voltage supply; (9)Analog output can directly drive a 600 W line transformer; (10)Package: 44-pin plastic QFP.
Diagrams

(China (Mainland))






